


海达仪器HD-E710淋雨试验房,主要用于检测户外快递柜、机动车、铁道车辆及周边设备的防水密封性,指被试产品在淋雨条件下,产品防止雨水渗透的能力和遭到淋雨时或淋雨后的防雨性能。检查车窗与天窗安装方法是否正确;车体顶面、侧面能否承受住雨水的喷射。考核电工电子产品外壳、密封件在水试验后或者在试验期间是否能保证该设备及元器件良好的工作性能和技术状态。(考虑到产品的运输过程或使用中可能受到浸水的影响,为产品技术标准提供引用依据。)
1、TB/T1802-1996《铁道车辆淋雨试验方法》
2、QC/T476-2007《客车防雨密封性限值及试验方法》
3、QC/T476-2007《汽车防雨密封性试验方法》
4、BHMC企业标准
5、QC/T271-1999《微型汽车防雨密封性试验方法》
6、参考天气预报的的降雨量:大雨25~50mm/d,中雨10~25mm/d,小雨:<10mm/d
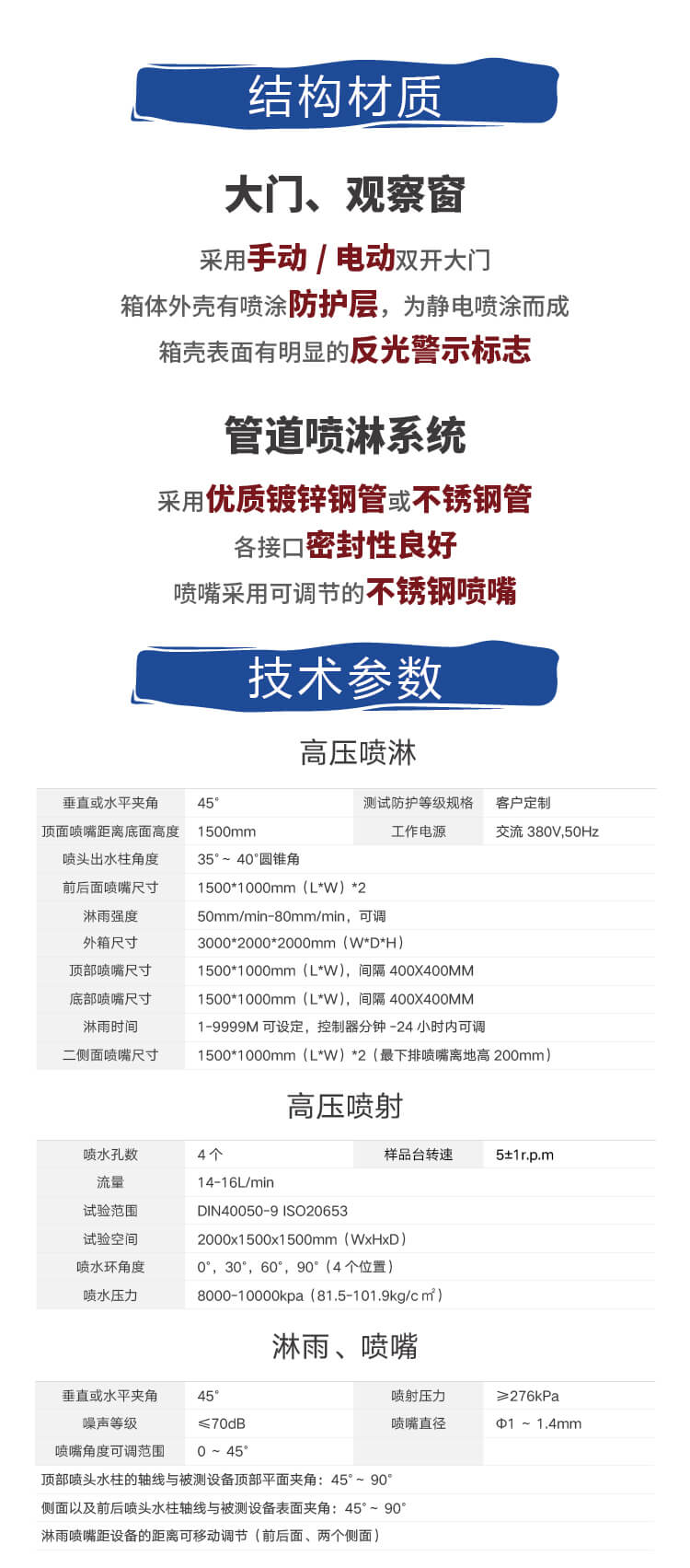
3.1、淋雨强度:两侧及顶部为平均淋雨强度(可调)
|
8-12MM/min |
4-20±1mm/min |
8mm/min(小雨) |
|
8-12±1mm/min |
3-12±1mm/min |
36mm/min(暴雨) |
|
8-20±2mm/min |
20±2mm/min |
1000-3000L/min |
3.2、电源:AC 三相380V±5% 50Hz
3.3、喷嘴喷射压力
|
80-200kPa±10 kPa |
50-150kPa |
200-400KPA(暴雨) |
79-150kPa |
|
80-150kPa(小雨) |
150kPa±10 kPa |
|
79-150kPa±10 kPa |
3.4、压力表:在水泵的出口处安装压力表,压力:0-0.5 MPa。(压力采用阀门调节)
3.5、流量计:在水泵的出口调流阀后安装流量计,流量:1-25m3/h
3.6、淋雨检测房框架外廓尺寸(深*宽*高)m:
|
4500*4800*3500 |
32000*6200*5800 |
12000*4500*4500 |
8000*4000*3800 |
18000*11000*6300 |
|
4500*9000*5200 |
16000*4200*5000 |
12000*3200*4000 |
6000*4500*3500 |
50000*9000*8500 |
|
5000*2500*2100 |
14000*8200*5500 |
14000*4200*4500 |
8500*4500*3800 |
7000*3500*3200 |
3.7、淋雨房内框尺寸(深*宽*高mm):
|
3500*3500*2700 |
30000*5000*5000 |
11000*2600*3000 |
8000*3500*3500 |
13000*3500*3800 |
|
15000*3800*4400 |
18000*10500*5800 |
6000*3000*2500 |
50000*6100*8000 |
30000*5000*5000 |
|
3000*2500*800 |
14000*3600*4700 |
6000*3000*2500 |
11000*4200*3800 |
|
|
5000*2000*2000 |
6000*4200*3200 |
8000*4200*3500 |
3500*8500*4700 |
|
3.8、淋雨房内框最小喷水尺寸(长*宽*高):5000*3000*2600㎜
(调节喷水支架和淋雨系统后的喷淋尺寸)
3.9、进出门采用聚乙烯皮帘门,门洞尺寸(宽*高)㎜2800*3200;2000*2000;3500*3200门框采用巨型管加固。
4.1洒水试验间各喷头的压力要均衡稳定,不可有水锤等异常现象,各喷头之间的压力偏差需在10%以内;
4.2 洒水系统采用独立不锈钢型材支撑不与洒水间墙面相连;
4.3顶喷头中心线在空调机组横断面上的投影应大致垂直于空调机组顶表面。两侧喷头中心线在空调机组横断面上的投影应与水平面成45±5度,上述喷头中心线与横断面夹角应为30±5度。
4.4 试验小车:将样品固定在小车上,通过触摸控制系统,自动将样品车开到试验区域。所用电机应满足不低于IP65等级,设备整体应考虑防水处理
13544641555